威廉希尔·williamhill(中国)中文官方网站
首页
集团概况
新闻中心
业务动态
党建群团
廉洁蜀高
信息公开
williamhill威廉希尔官网
您当前的位置:
首页
/
信息公开
/
公示公告
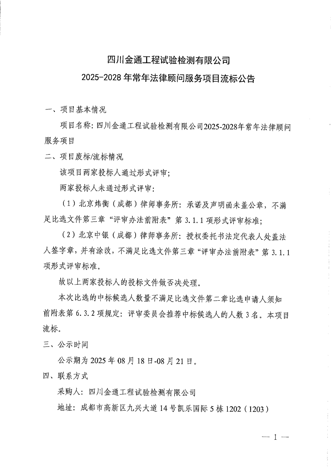
金通检测公司2025-2028年常年法律顾问服务项目流标公告
2025年08月18日
4730人看过
williamhill官网关于不法分子非法伪造我司公章及文件的澄清公告
2026/01/09
隧道底板采空区钻探劳务协作项目中标候选人公示
2026/01/04
williamhill官网党委第一巡察组公告
2025/10/15
西宁高速普格段河口~鲁溪河二级110kV线路改造工程施工公开比选评标结果公示
2025/10/01
资中至乐山高速公路阶段性过程控制审计服务招标结果公示
2025/09/29
四川金通工程试验检测有限公司2025-2028年常年法律顾问服务项目(第二次)中标候选人公示
2025/09/09
上一页
下一页
董事长邮箱
sdgsjtdsz@163.com
总经理邮箱
sdgsjtzjl@163.com
地址:成都市高新区天府一街535号两江国际大厦A栋
四川省人民政府
中共四川省委组织部
四川省交通厅
四川省国资委
williamhill官网
Copyright @ 威廉希尔·williamhill(中国)中文官方网站 版权所有
版权所有 技术支持:
创企科技
蜀ICP备2022016653号-1