威廉希尔·williamhill(中国)中文官方网站
首页
集团概况
新闻中心
业务动态
党建群团
廉洁蜀高
信息公开
williamhill威廉希尔官网
您当前的位置:
首页
/
williamhill威廉希尔官网
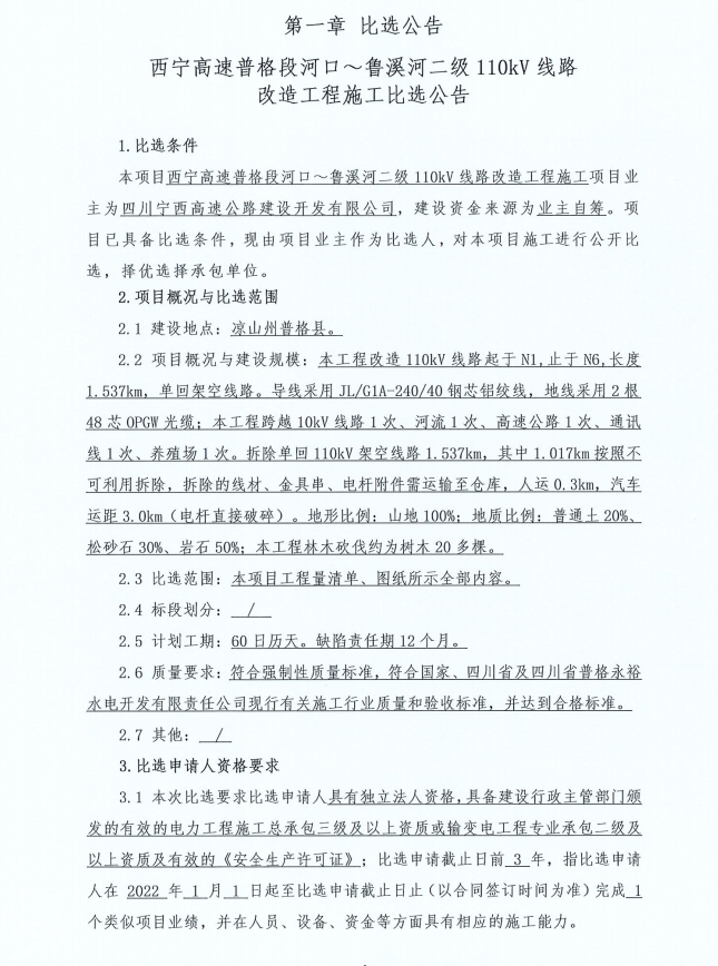
西宁高速普格段河口~鲁溪河二级110kV线路改造工程施工比选公告
2025年09月09日
4181人看过
西宁高速普格段河口~鲁溪河二级110kV线路改造工程施工比选公告.pdf
四川金通工程试验检测有限公司隧道底板采空区钻探劳务协作项目比选公告
2025/12/16
西宁高速普格段河口~鲁溪河二级110kV线路改造工程施工比选公告
2025/09/09
资中至乐山高速公路过程控制审计服务项目招标公告
2025/09/03
四川金通工程试验检测有限公司2025-2028年常年法律顾问服务项目(第二次)比选公告
2025/08/22
金通检测公司2025年运营高速公路定期检查激光弯沉检测技术协作项目比选公告
2025/08/20
四川金通工程试验检测有限公司2025-2028年常年法律顾问服务项目比选公告
2025/08/01
上一页
下一页
董事长邮箱
sdgsjtdsz@163.com
总经理邮箱
sdgsjtzjl@163.com
地址:成都市高新区天府一街535号两江国际大厦A栋
四川省人民政府
中共四川省委组织部
四川省交通厅
四川省国资委
williamhill官网
Copyright @ 威廉希尔·williamhill(中国)中文官方网站 版权所有
版权所有 技术支持:
创企科技
蜀ICP备2022016653号-1